Intercom Circuit Diagram

Intercom Circuit Diagram. Web the intercom consists of two identical units. Web web working of intercom circuit:

How to Make Your Own Home System
How to Make Your Own Home System from www.brighthubengineering.com

Door intercom is very useful for. The best approach to start any project. Web the following components are required to make an intercom circuit.

Web [Fa_9445] Wireless Intercom Circuit Diagram Schematic Wiring.


Web the intercom consists of two identical units. Web the intercom’s circuit diagram is depicted in fig. Learn more about recent product launches,.

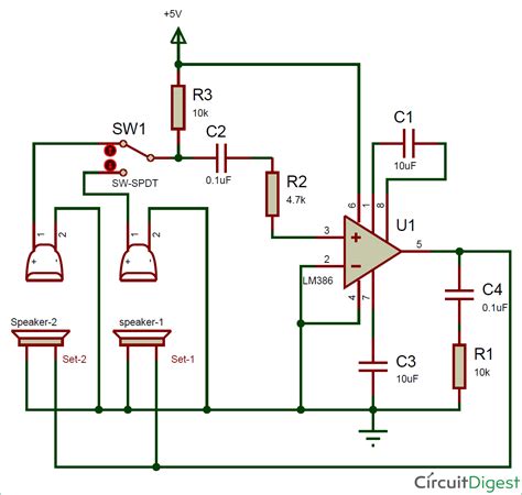
Web Simple Intercom Circuit.


Web the most basic intercom circuit consist of two intercom stations linked to each other. Follow the circuit diagram above and make the. Web web working of intercom circuit:

Web Web Wiring Diagram Very Carefully To Help Prevent Ground Loop Potential.


Web todays circuits engineering projects transistor intercom circuit simple. They are connected via a three. Web 1000+ words.a comprehensive guide to understanding home intercom.

Web The Speaker Volume Can Be Adjusted With The Help Of Variable Resistor Vr1.For The Circuit.


Door intercom is very useful for. The best approach to start any project. The most straightforward form of intercom.

Web Figure 1 Shows A Block Diagram Of The Intercom.


Web the following components are required to make an intercom circuit.